[ 前のページ ] [ 次のページ ] [ 目次 ]


2 DECwindows Motifの起動

本章では, 最初のDECwindows起動コマンド・ファイルの実行から, DECwindowsログイン・ダイアログ・ボックスが表示されるまでのDECwindows Motif の起動プロセスを説明します。本章は以下の内容で構成されます。

トピック セクション
システム起動にあたっての注意 第2.1節
起動プロシージャの理解 第2.2節
DECW$STARTUP.COMの使用 第2.2.1項
起動プロセス 第2.2.2項
代替トランスポートの使用 第2.3節
DEC TCP/IPの使用 第2.3.1項
DECwindows上での他のトランスポートの使用 第2.3.2項
トランスポート・インターフェイスの作成 第2.3.2.1項
トランスポート・インターフェイス・イメージのインストール 第2.3.2.2 項

2.1 システム起動にあたっての注意

DECwindowsを起動する前に, SYS$MANAGERディレクトリにあるシステム起動ファイル, SYSTARTUP_VMS.COM を変更するか,論理名を加える必要がある場合もあります。 表 2-1は各論理名とその意味のリストです。

表 2-1 システムの論理名

論理名 意味
DECW$IGNORE_DECWINDOWS DECwindowsを起動しない。
DECW$IGNORE_WORKSTATION ワークステーション固有の起動を実行しない。
DECW$IGNORE_SUBPROCESS サブプロセスを生成しない。
DECW$IGNORE_AUTOGEN SYSGENパラメータをチェックしない。
DECW$IGNORE_DECNET DECnetの起動を待たない。
DECW$PRIMARY_DEVICE マルチヘッド・システムで使用するグラフィク・デバイス

DECwindows Motifでは,特定のシステム・パラメータを特定の値または最低値に設定する必要があります。DECwindows 起動中に,システムはこれらのパラメータ値が適切に設定されているかどうかをチェックします。 設定が適切でない場合には, AUTOGEN を実行して値を変更するようにとのプロンプトが出ます。

2.2 起動プロシージャの理解

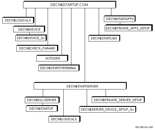
本セクションでは, DECwindows Motifの起動プロセスについて説明します。 図 2-1は起動順序の図です。

図 2-1 DECwindows起動コマンド・プロシージャの流れ

2.2.1 DECW$STARTUP.COMの使用

DECW$STARTUP.COMプロシージャは,システム管理者が直接会話する唯一のDECwindows コマンド・プロシージャです。このコマンド・プロシージャは以下のように使われます。

DECW$STARTUP.COMコマンド・プロシージャはパラメータを1つとります。 表 2-2は,使用可能なパラメータ値とその意味の一覧表です。

表 2-2 起動パラメータ値

P1値 意味
" " (null) 全起動プロセスを呼び出す。 詳細は第2.2.2項のステップ1を参照。
RESTART DECW$STARTSERVER.COMを呼び出す。詳細は第2.2.2項のステップ5を参照。
XTERMINAL DECW$STARTXTERMINAL.COMが存在する場合, これを呼び出す。詳細は, 第2.2.2項のステップ4を参照。
SERVER DECW$STARTSERVER.COMを呼び出す。 詳細は第2.2.2項のステップ5を参照。
LIBS DECW$STARTLIBS.COMを呼び出す。詳細は第2.2.2項のステップ6を参照。
APPS DECW$STARTAPPS.COMを呼び出す。詳細は 第2.2.2項のステップ7を参照。

2.2.2 起動プロセス

本セクションでは, DECwindows Motif起動プロシージャが呼び出されてからDECwindows 起動セッション・ダイアログ・ボックスが表示されるまでのプロセスを説明します。

  1. DECW$LOGICALS.COMが呼び出され, DECW$LOGICAL_NAMESテーブルが作成されます。 ここにDECwindowsのアプリケーションの起動パラメータと構成パラメータが定義されます。

  2. DECW$DEVICE.COMが呼び出され, DECwindowsドライバをロードするかまたは構成します。 このプロシージャはまた, DECwindows起動シーケンスの次の段階で使用されるシンボルを定義します。 もっとも重要なことは, DECW$DEVICE.COM がデバイス・サーバが使用を試みるグラフィック・ デバイスのリストを含む,シンボルECW$DEVICEを設定することです。

  3. DECW$CHECK_PARAMS.COMが呼び出され, DECwindowsに必要なすべてのシステム・ パラメータが適切に設定されているかどうかを検査します。

  4. DECW$STARTXTERMINAL.COMが存在する場合,これが呼び出されます。DECW$INSTALL_XTERMINAL 論理がシステム起動プロシージャで定義されている場合, 以下の機能が実行されます。

    1. LATトランスポートを使用して,クライアント・サポートを提供します。

    2. LTドライバとの通信のため, XTDRIVERをXlibのクラス・ドライバとして加えます。

    3. DECW$TRANSPORT_LAT.EXEをインストールします。

    4. DECW$FDプロセスを通して共有するフォント・ファイルを提供します。

    5. 切り離されたプロセスとしてフォント・ディーモン・プロセスを実行します。

    6. SYSNAM特権でDECnetアクセス・ゲートウェイ・サーバ・イメージをインストールします。

  5. DECW$STARTSERVER.COMが呼び出され,以下の機能を実行します。

    1. RESTARTオプションをDECW$STARTUPプロシージャで処理します。RESTART を選択すると, DECW$KILLSERVERn.COMという名のコマンド・ ファイルが作成され, "Server n Restart"というプロセス名で切り離された プロセスとして実行されます。このプロシージャは現在のサーバ・ プロセス を停止し, P1をゼロに設定してDECW$STARTUP.COM を実行します。

    2. DECW$SERVERn_TABLEというサーバ固有の論理名テーブルを作成します。

    3. DECW$PRIVATE_SERVER_SETUP.COMというサーバ・カスタマイズ・ ファイルを呼び出します。ディスプレイ・サーバのカスタマイズ方法については 第3.1節を参照してください。

    4. DECW$DEVICE.COMとDECW$PRIVATE_SERVER_SETUP.COMで定義されたシンボルを 基にしてサーバ固有の論理名テーブルを埋めます。

    5. 前のバージョンのサーバ・エラー・ログ・ファイルとDECW$SERVER_n_ERROR.LOG をパージします。

    6. DECW$SERVER_DUMP論理を調べ,サーバがクラッシュしたときにサーバがプロ セス・ダンプ・ファイルを保存するかどうかを確かめます。 この論理名を設定すると,サーバの条件ハンドラが使用できなくなります。

    7. ユーザが指定したサーバ・プロセス・パラメータをチェックします。 変更可能なサーバ・プロセス・パラメータに関しては, 第3.2.1項を参照してください。

    8. サーバの実行可能な名前を決定します。通常,これはSYS$SYSTEM:DECW$SERVER_MAIN.EXE です。 以下の場合,代替のサーバ・ イメージが実行されます。

      • DECW$SERVER_MAIN論理が定義され,代替サーバの実行可能なファイルを 指します。

      • ファイルにはSYS$SYSTEM:DECW$SERVER_MAIN_xx.EXEという名前が 与えられます。ただしxxは, DECW$DEVICEシンボルで定義 される一次グラフィック・デバイスの最初の二文字です。

      バグの訂正および特別にリリースされたハードウェア以外には, このケースは滅多に使われないことに注意してください。

    9. デバイス名と収集されたプロセス・パラメータ情報を使って, ディスプレイ ・サーバ・イメージを切り離されたプロセスとして実行します。

  6. DECW$STARTLIBS.COMを呼び出して以下を実行します。

    1. DECwindowsの論理名を定義します。

    2. Xlib,ツールキットおよびCDA共用ライブラリをインストールします。

    3. DCLコマンドSET DISPLAY用にWSDRIVERを接続します。

  7. DECW$STARTAPPS.COMを呼び出し,ユーザ・アプリケーション開発環境を設定します。 このプロシージャはまた監視モードでWSAn: デバイスを生成し, 起動セッション・ダイアログ・ボックスを生成します。 カスタマイズ化コマンド・ファイルであるDECW$PRIVATE_ APPS_SETUP.COMが作成されている場合,ここでそれが呼び出されます。 このファイルは,ログイン・シーケンスのカスタマイズ用です。 アプリケーション起動のカスタマイズ方法については, 第4.3節を参照してください。

2.3 代替トランスポートの使用

DECwindows Motifは,以下のトランスポートをサポートしています。

本セクションでは,以上のトランスポートの使用方法を説明し,トランスポート・ インターフェイス層の作成,インストールについても説明します。

2.3.1 DEC TCP/IPの使用

DECwindowsはTCP/IPトランスポートをサポートしています。このサポートには, 日本語OpenVMS用のDEC TCP/IPサービスまたは機能的にコンパチブルなTCP/IP 製品が必要です。DECwindowsのTCP/IPトランスポート・インターフェイスを使用する前に, 日本語OpenVMS用DEC TCP/IPサービスをインストールする必要があります。

TCP/IPをトランスポートとして使用するにはまず, VMS/ULTRIX接続(UCX) ソフトウェアをシステムにインストールする必要があります。DECwindows でUCXを使用する際にUCX製品許可キー(PAK:Product Authorization Key) は必要ありません。UCXについては,該当するUCX関連マニュアルを参照してください。 日本語OpenVMSは, TCP/IPトランスポート専用にUCXをサポートします。

他社製のTCP/IPトランスポートの実行には,異なる呼び出しインターフェイスが必要です。 他社製のTCP/IPネットワーキング製品を使用する場合は, SYS$SHARE:DECW_TRANSPORT_ nameファイルが必要です。ただし nameは製品名です。DECW_TRANSPORT_nameファイルは, 以下のコマンドを使用してSYS$MANAGER:SYSTARTUP_V5.COMファイルからインストールしなければなりません。

     $ INSTALL CREATE SYS$SHARE:DECW_TRANSPORT_name -
     _$ /OPEN/SHARED/HEADER_RES/PROTECTED

ファイルがインストールされたか確かめるには,特権アカウントから以下のコマンドを使用してください。

     $ INSTALL LIST SYS$SHARE:DECW_TRANSPORT_name

日本語DECwindows Motif for OpenVMS用に, TCP/IPをネットワーク・トランスポートとして使用する場合は, SYS$MANAGER:SYSTARTUP_VMS.COM ファイルに以下の行が入っていなければなりません。

     $ @SYS$STARTUP:UCX$STARTUP

またTCP/IPトランスポートはユーザ名をサーバに渡して認可しません。 TCP/IPトランスポートを所定のノード用に使用する際には, アスタリスク(*) がセキュリティ・オプション・ダイアログ・ボックスのユーザ名入力ボックスに表示されているか確かめてください。 セキュリティ・オプション・ ダイアログ・ボックスを表示するには,セッション・マネージャ・ メニューからオプション・メニューをプル・ダウンし,メニューの「セキュリティ... 」を選択してください。

TCP/IPを使用してアプリケーションをシステムに表示する場合には,局所ノードである(0) を認可する必要があります。

以下に注意してください。

TCP/IP概念の詳細については,日本語OpenVMSシステム用のDEC TCP/IPサービス管理ガイドを参照してください。

2.3.2 DECwindows上での他のトランスポートの使用

DECwindowsは,日本語OpenVMS用DECnet,局所,およびTCP/IPの各トランスポートをサポートしています。 ただしDECwindowsトランスポート・インターフェイス層を作成すれば, DECwindows 上でも他のトランスポートを使用できます。 他社はたとえば他のTCP/IPトランスポートといった新しいトランスポートを販売しています。

2.3.2.1 トランスポート・インターフェイスの作成

トランスポート・インターフェイスの作成については, VMS DECwindowsトランスポート・ マニュアルを参照してください。

トランスポート・インターフェイス・イメージのファイル名は下記のフォーマットに従がわなければなりません。 ここでnameは固有のトランスポート名です。

以下の例のように,クライアント・アプリケーションを呼び出す前に, SET DISPLYコマンドにnameを指定できます。

     $ SET DISPLAY/CREATE/NODE=MYNODE/TRANSPORT=DECW_TRANSPORT_MYTRANSPORT

ディスプレイ設定の詳細については, 第4.1 節を参照してください。

2.3.2.2 トランスポート・インターフェイス・ イメージのインストール

SYS$SHAREディレクトリにイメージを保護されたイメージとして(監視モードの論理名で定義されているように)インストールします。 SYS$MANAGER:SYSTARTUP_VMS.COMに以下の行を加えて,イメージをインストールするようお薦めします。

     $ INSTALL CREATE SYS$SHARE:DECW_TRANSPORT_name/OPEN/SHARED-
     $_ /HEADER_RESIDENT/PROTECTED

SYSTARTUP_VMSが呼び出す起動ファイルにこのコマンドを挿入することも可能です。DECwindows サーバでこのトランスポートを使用するには, 第3.1節の説明に従ってサーバの起動をカスタマイズしてください。


[ 前のページ ] [ 次のページ ] [ 目次 ]